时间:2025-11-20 来源:控制科学与工程学院 编辑: 访问次数:2097
各位相关同学:
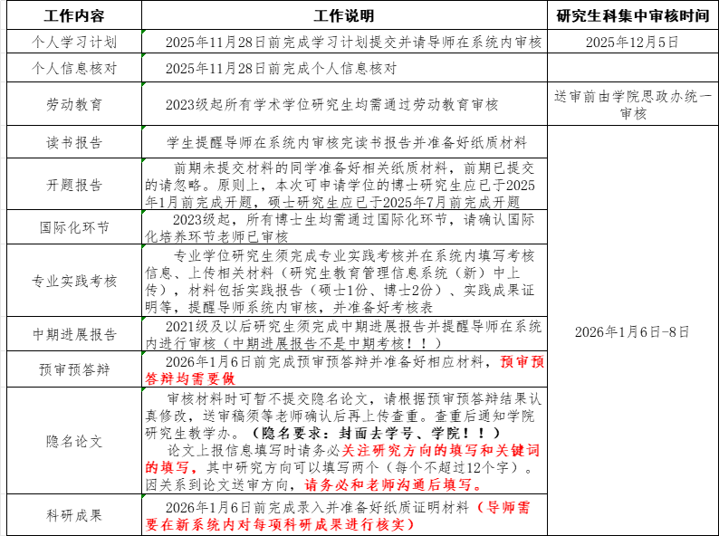
根据研究生院有关规定,学院定于2026年1月6-8日集中办理春季研究生学位申请确认手续。
研究生学位申请具体按以下时间节点进行:

请各位同学务必在2026月1月6日前准备好以下材料,集中审核时交至研究生教学办(工控老楼208):
(1)《控制学院研究生送审申请表》,导师签字,学术博士还需辅导员签字;
(2) “读书报告”网页输出页面4份(硕士)、6份(普博)或10份(直博/硕博连读),导师签名(读书报告原文不用提交);
(3)开题报告(开题报告考核记录表、开题报告原文不用提交,前期已提交的请忽略);
(4)“中期进展报告”系统里导师通过即可(中期进展报告是论文的中期进展报告,请区别于中期考核),具体要求详见:《控制学院研究生学位申请实施细则》(2024年修订),不需要准备纸质材料;
(5)预审预答辩申请表和记录表,导师和专家签名(预审和预答辩均须进行,其中预答辩表上需要所有答辩专家签名);
(6) 科研成果证明,包括已发表论文的首页、EI或SCI检索证明(需检索单位盖章)及复印件、已录用论文全文、录用通知、高水平论文证明(须自行准备推荐期刊、会议清单列表、检索证明体现中科院分区等)、本领域重要国际学术会议须导师在录用材料上标注“本领域重要学术会议”并签字(另附参会证明)、已授权的发明专利原件及复印件、参与项目的协议或合同以及导师签字的参与项目说明(包括项目基本情况、学生参与项目的内容、和学位论文的关系以及达成的任务目标)等。科研成果证明纸质材料需与系统内填报的一致(以上科研成果证明涵盖所有成果类型,具体请根据自己的实际情况准备),用来申请学位的科研成果录入系统后需要导师在系统内进行核实!!
各级各类研究生的创新成果标准请参考:《控制学院研究生学位申请流程》
特别提醒:所有研究生(学术学位、专业学位)均须有创新成果,2022级及以后研究生创新成果要求,学术学位详见《控制科学与工程学科研究生申请学位的创新成果标准(2022年)》、专业学位详见《电子信息类别控制工程领域专业学位研究生申请学位的创新成果标准(2022年)》。
(7)《浙江大学研究生专业实践考核表》纸质版(仅专业学位研究生需提供);
(8)《浙江大学控制学院专业学位硕士研究生专业实践半月志》(仅专业学位硕士研究生需提供,至少12份);
(以上材料如之前已经完成提交审核的,不需要再交)
具体申请流程请仔细阅读:《控制学院研究生学位申请流程》
【注意】:《控制学院研究生学位申请实施细则》(2024年修订)关于论文评审部分请关注:
一、有一份大修的复审时长有所改变:(a)其它总体评价均为 “B(良好)”及以上,且至少一份为“A(优秀)”,30天后返原专家复审;(b)其它总体评价不满足上述(a)条件的情况,60天后返原专家复审。
二、总体评价(包括大修复审后结果)有两个C的情况:需要修改30天后送平台增评1份,且返回结果须“B”及以上;总体评价有三个C及以上的情况:需要修改30天后送平台增评2份,且返回结果均须“B”及以上,增评只有一次机会。

当前位置: